¿Has oído alguna vez hablar del circuito integrado NE555? Pues en esta pagina te voy a enseñar 2 proyectos que puedes hacer utilizando este modulo.
El circuito integrado NE555 es uno de los circuitos integrados más famosos que hay. Podríamos decir que es una joya en el mundo de la electrónica.
Debido a su versatilidad y facilidad de uso, este componente se ha convertido en un elemento fundamental en una amplia gama de objetos electrónicos, desde temporizadores hasta osciladores y generadores de pulsos.
Tabla de contenidos
Una de las características más importantes del NE555 es la capacidad para generar señales precisas de tiempo. Este puede producir intervalos de tiempo que van desde microsegundos hasta horas, por lo que lo hace ideal para muchísimos de nuestros proyectos. Algunos ejemplos son sistemas de control, circuitos de encendido y apagado automáticos, etc.
Otra ventaja que tiene es la facilidad de uso. ya que con unos pocos componentes externos, puedes utilizar este circuito integrado para casi cualquiera de tus proyectos. Esto lo convierte en una muy buena opción para aquellos que les apasiona la electrónica y también para proyectos más avanzados.
Debido a todo esto, el chip NE555 es una herramienta esencial en el kit de cualquier aficionado o profesional a la electrónica. Su versatilidad, facilidad de uso y disponibilidad lo convierten en una opción inigualable para una amplia gama de proyectos.
Materiales
Los componentes que se van a utilizar para este proyecto son muy sencillos. Pero aun así, si te falta alguno de ellos, aquí tienes un enlace a Amazon para que puedas comprarlos sin ningún problema. Son los que yo utilizo.
Kit iniciación ArduinoESUS |
Placa Arduino UnoESUS |
Circuito integrado NE555ESUS |
ProtoboardESUS |
Kit de resistenciasESUS |
Proyecto 1: Led intermitente regulable con NE555
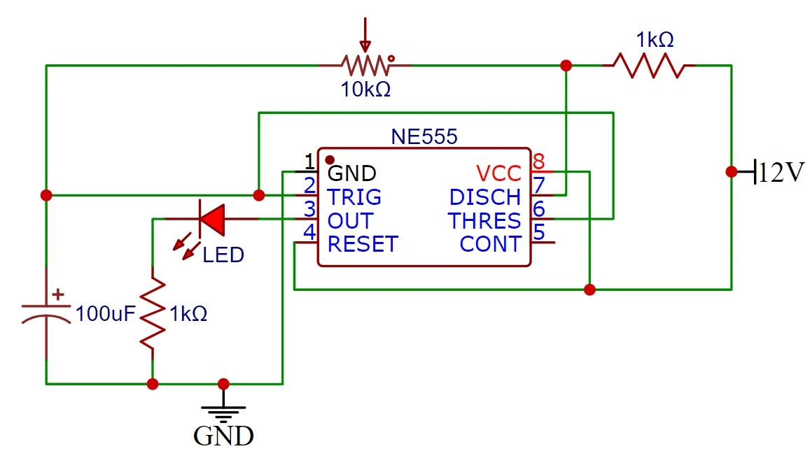
Uno de los proyectos más comunes para entender el funcionamiento de este circuito integrado es cambiar la frecuencia de parpadeo de un led con un potenciómetro. Haciendo que este parpadee mas rápido o mas lento en función de la resistencia variable.
Los componentes que se necesitan son muy sencillos, estoy seguro de que todos tenéis por casa estos componentes para hacerlo.
Aquí os dejo un video tutorial en el que yo mismo lo monto y lo hago funcionar.
[VIDEO YOUTUBE INCRUSTADO CON EL MINUTO EN EL QUE APARECE EL PROYECTO]
Y como no podía faltar, un esquema eléctrico con todos los detalles del circuito. Para que no tengas ningún problema a la hora de montarlo. Aun así, si no te funciona por cualquier motivo, pónmelo con los comentarios para que te pueda ayudar.

Proyecto 2: Metrónomo electrónico con NE555
Otro proyecto muy interesante para hacer con este circuito integrado es un metrónomo electrónico, el cual nos marque el ritmo a la hora de tocar un instrumento.
Además, también le he añadido 2 leds para que no haga solo el ruido, sino también nos marque el ruido de forma visual.
Los materiales son igual de simples que los del proyecto anterior. Con cualquier kit de Arduino vienen todos los componentes necesarios.
Aquí os dejo un video tutorial en el que yo mismo lo monto y lo hago funcionar.
[VIDEO YOUTUBE INCRUSTADO CON EL MINUTO EN EL QUE APARECE EL PROYECTO]
Y como no podía faltar, un esquema eléctrico con todos los detalles del circuito. Para que no tengas ningún problema a la hora de montarlo. Aun así, si no te funciona por cualquier motivo, pónmelo con los comentarios para que te pueda ayudar.

Haciendo todo lo comentado anteriormente y siguiendo los pasos del video, debería de funcionaros tal como a mi este detector de metales. Si tenéis cualquier duda o sugerencia me lo podéis decir en los comentarios de esta pagina y os responderé lo antes posible (los leo todos).






