En esta guía te explicamos cómo hacer un detector de metales casero con NE555 de forma clara y paso a paso. Si has llegado buscando un detector de metales casero, cómo hacer un detector de metales o una forma sencilla de montar un detector de oro casero a nivel básico, aquí tienes una explicación práctica, con materiales, funcionamiento y montaje.
Tabla de contenidos
Cómo funciona este detector de metales casero
Este proyecto utiliza el temporizador NE555 para generar una señal cuya frecuencia cambia en función de la bobina y de la presencia de metal cerca del campo electromagnético. Cuando un objeto metálico altera ese comportamiento, el circuito responde y permite detectar esa variación de forma sencilla. Es un montaje casero útil para aprender electrónica, entender osciladores básicos y experimentar con detección por proximidad metálica.
- El NE555 actúa como base del oscilador
- La bobina ayuda a detectar cambios provocados por el metal
- La respuesta del circuito cambia al acercar objetos metálicos
- Es un proyecto didáctico y de iniciación, no un detector profesional
Materiales para hacer un detector de metales casero
- 1 temporizador NE555
- Resistencias y condensadores según el esquema
- Bobina o inductor para la detección
- Zumbador, altavoz o salida de aviso según el montaje
- Protoboard o placa para el montaje
- Fuente de alimentación o batería
- Cables de conexión
Los valores concretos pueden variar según la versión del circuito, pero la lógica general del detector de metales casero con NE555 se basa en un oscilador, una bobina y una salida que permita notar el cambio al acercar metal.
Características de la bobina utilizada
Por otro lado, las características de la bobina utilizada son las siguientes. Estuve haciendo pruebas con distintos tipos de bobinas, pero finalmente la que mejor resultado me dio fue esta:
- Número de vueltas: 120
- Diámetro: 5 cm
- Sección del cable de cobre: 0,25 mm
Pasos básicos para montar el detector
- Monta primero el circuito base con el NE555
- Conecta la bobina en la parte de detección del circuito
- Comprueba alimentación, polaridad y continuidad
- Verifica que el oscilador responde de forma estable
- Acerca distintos metales y observa la variación de respuesta
- Ajusta componentes o bobina si quieres mejorar sensibilidad
Si tu objetivo es aprender cómo hacer un detector de metales casero, este enfoque paso a paso es suficiente para montar una versión básica, probarla y entender sus límites reales.
DESARROLLAMOS TU IDEA
¿Necesitas ayuda con algún proyecto?
- Prototipado y MVPs
- Arduino y ESP32
- Diseño de PCBs
- Diseño de piezas 3D
- Conexión Bluetooth
- Estudio de Viabilidad
- Optimización de costes
- Asesoría Técnica
- Internet de las Cosas
- Gestión de Patentes
Video paso a paso del proyecto
Aquí te dejo un vídeo en el que hago el proyecto yo mismo para que veas su funcionamiento y la capacidad de detectar metales que tiene.
Como ves, se puede apreciar perfectamente los cambios de sonido cuando se acerca un metal a la bobina del detector de metales. Para que se produzca un cambio detectable en el campo electromagnético, los metales tienen que acercarse mucho a la bobina. Diría que aproximadamente el rango de este detector es de 1-3 cm.
Para hacer el montaje, yo he utilizado una placa de prototipado. Me ha sido muy útil porque permite colocar todos los componentes en la parte superior y hacer las soldaduras por la parte de abajo. Para colocar el conector de alimentación, tuve que agrandar dos de los agujeros de la placa porque los pines de este componente eran más grandes y no cabían.
Limitaciones reales de un detector de metales casero
Un detector de metales casero como este sirve para aprender y experimentar, pero no debe compararse con detectores comerciales avanzados. La sensibilidad, la estabilidad y la profundidad de detección serán limitadas y dependerán mucho de la bobina, del ajuste del circuito y del tipo de metal. Si buscas resultados profesionales, este montaje no sustituye a un equipo diseñado específicamente para ese uso.
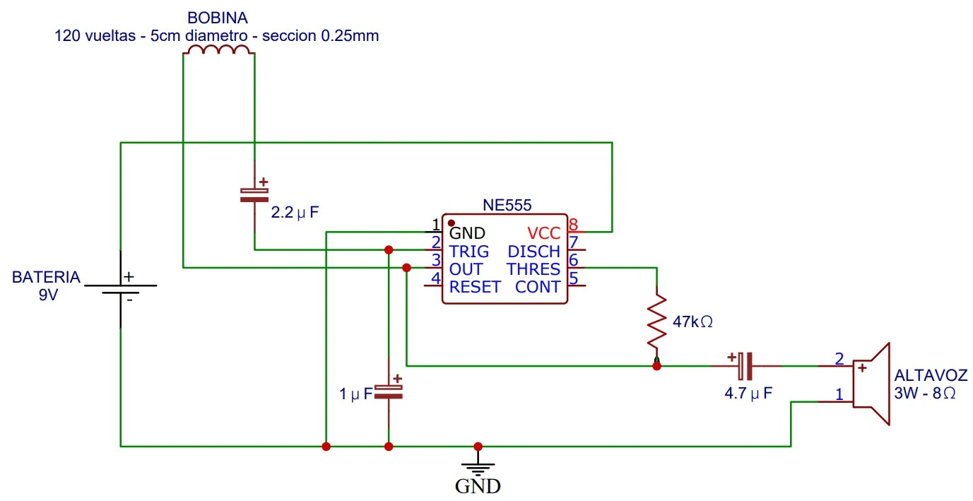
Esquema de conexiones
Para evitar posibles errores, aquí tienes el esquema de conexiones de este proyecto.

El altavoz que he utilizado es de 3 watts de potencia y una impedancia interna de 8 ohmios. Este altavoz me ha funcionado bien durante largos periodos de uso. Quizás también se podría utilizar uno de 4 ohmios, pero este podría calentarse después de un rato funcionando porque requiere una mayor demanda de corriente.
Preguntas frecuentes sobre detectores de metales caseros
¿Cómo hacer un detector de metales casero de forma sencilla?
Una forma sencilla es usar un circuito basado en NE555, una bobina y una salida de aviso. Este proyecto permite montar una versión básica y entender cómo responde el circuito al acercar metal.
¿Este detector sirve para encontrar oro?
Puede reaccionar ante distintos metales, pero no está pensado como detector profesional ni como solución específica para localizar oro con precisión real en campo.
¿Qué hace la bobina en el detector de metales?
La bobina participa en la detección porque su comportamiento cambia cuando hay metal cerca, alterando la respuesta del circuito.
¿Es un proyecto útil para aprender electrónica?
Sí. Es un proyecto muy útil para entender el NE555, los osciladores básicos, el papel de la bobina y la detección elemental de metales.
Otros proyectos y recursos relacionados
- Proyectos con NE555
- Calculadora temporizador 555
- Proyectos con Arduino
- Servicios de desarrollo electrónico
- Contacto
Si quieres pasar de un montaje casero a un desarrollo electrónico real, en RobotUNO podemos ayudarte con diseño de producto, firmware, prototipado e industrialización.





